美国留学、英国留学、加拿大留学、澳洲留学、香港留学专家

官方最新发布:SAT考试手册中文版!

2018年06月14日 来源:本站原创 作者:佚名 人浏览


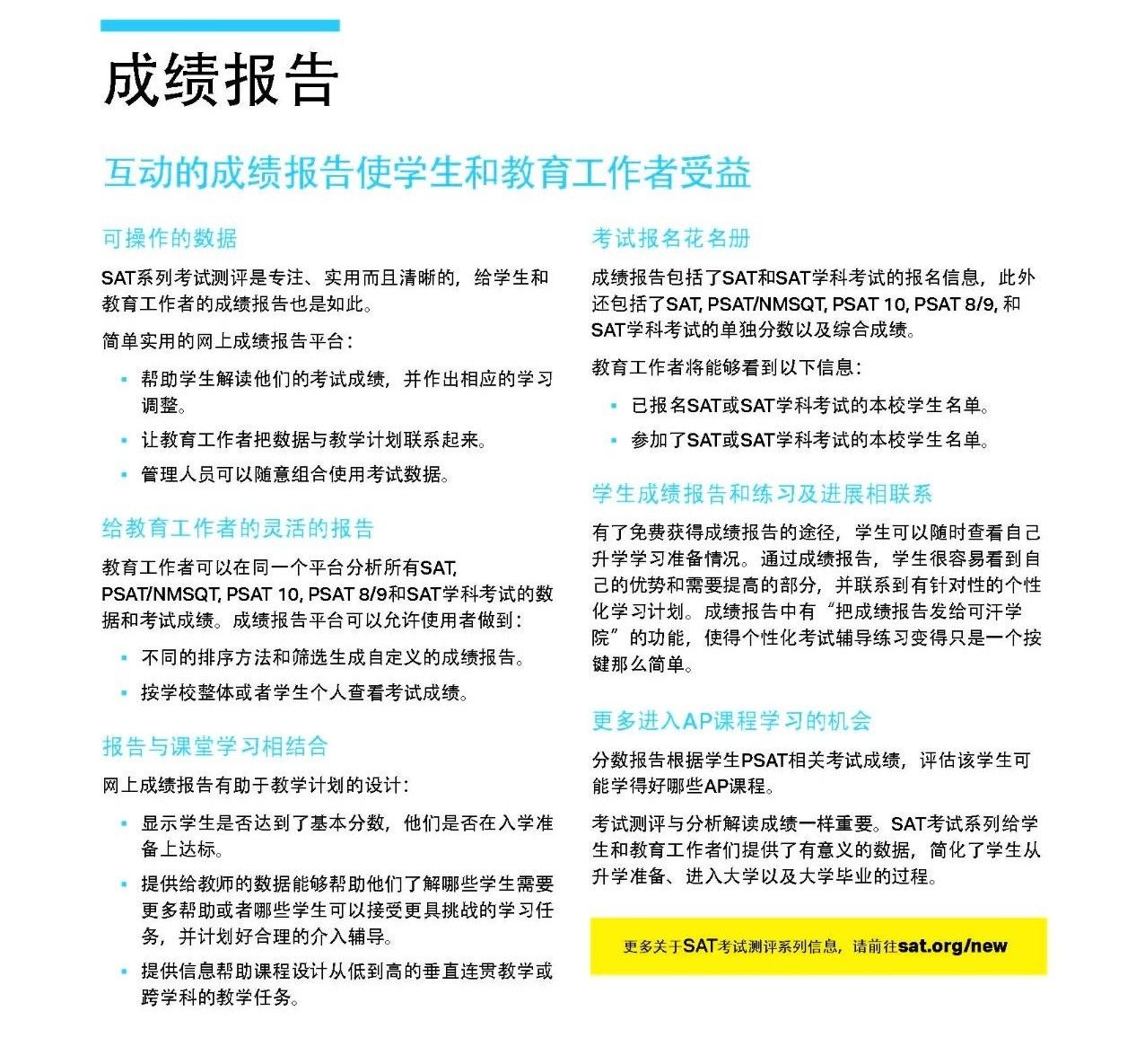
挚拓留学:近日,College Board官方发布了2018年最新的SAT考试中文手册,除了英文版,CB还专门提供了中文版,可见CB为了吸引中国考生也开始用心了。现在将完整中文版内容分享给大家。(该手册比较适合初学者和家长阅读。)



官方最新发布:SAT考试手册中文版!
官方最新发布:SAT考试手册中文版!
官方最新发布:SAT考试手册中文版!
官方最新发布:SAT考试手册中文版!
官方最新发布:SAT考试手册中文版!
官方最新发布:SAT考试手册中文版!
官方最新发布:SAT考试手册中文版!
官方最新发布:SAT考试手册中文版!
官方最新发布:SAT考试手册中文版!
官方最新发布:SAT考试手册中文版!









上一篇:【美国留学】美国高考SAT改革:每年6次考试机会改成4次,如何应对?
下一篇:没有了