【英国留学】英国签证的材料你也可以带回家啦!(除了护照)
啊!好担心,我明天就要去递交英国签证的材料了,所有的资料都要交原件啊!之前有师兄跟我说,某馆一个不小心就怕资料弄丢了,然后弄得很麻烦,我好怕我也遇到这么可怕的事啊!!! 咦?最新的英国签证政策出来了,现在只需要交电子版的材料,其他的原件你可以拿回家了!你居然不知道?
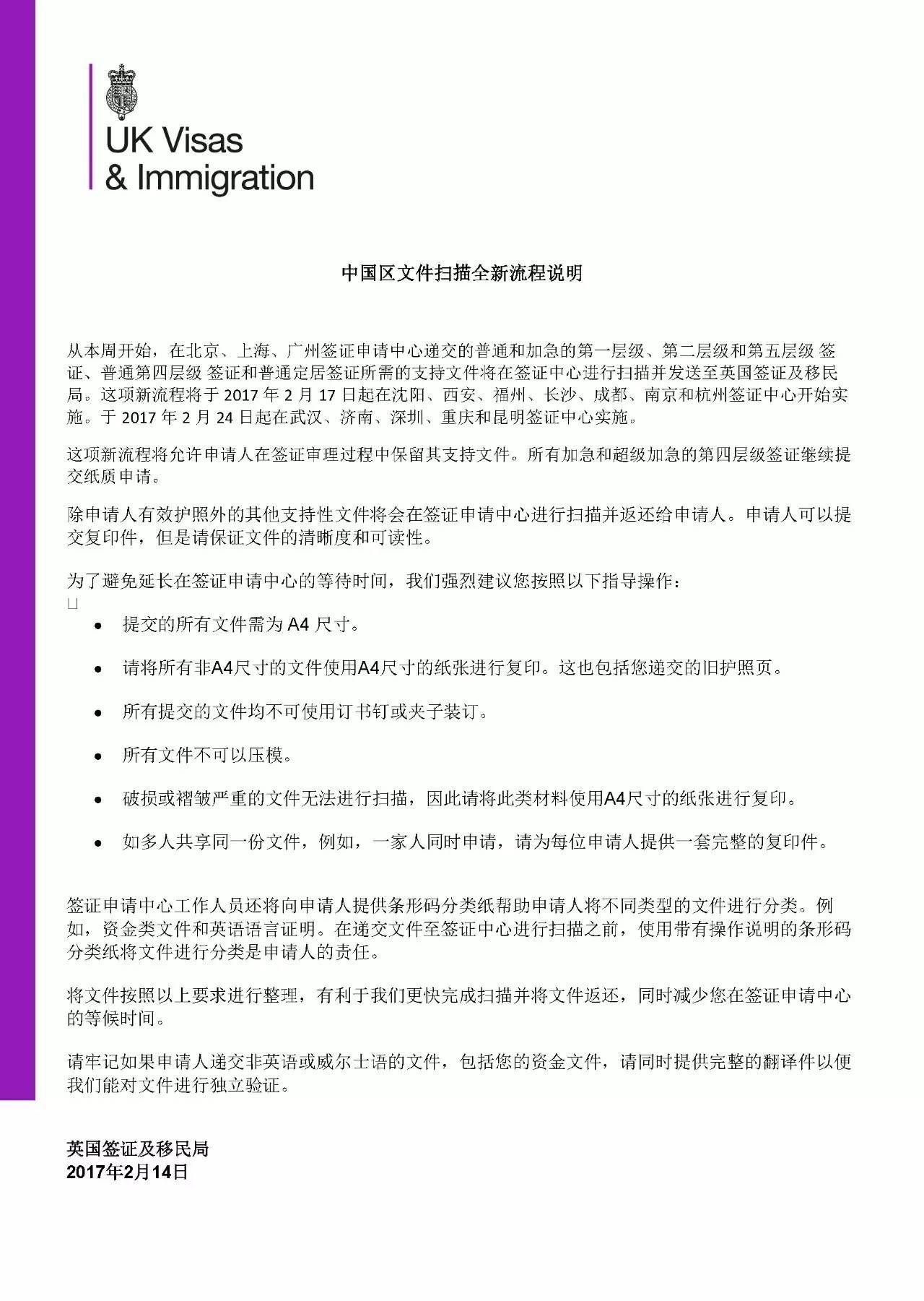
自2017年2月13日起,申请部分英国签证类型,只需将申请材料在英国签证申请中心进行扫描,并直接电子化发送至英国签证及移民局即可,无须再交证件原件。
在以往的英国留学签证申请中,我们必须要把我们学位证,毕业证,雅思成绩单及存款证明原件都交由英国大使馆进行审核,直到签证结果出来之后,我们才可以拿回我们的原件。
而新的英国签证流程则规定,除申请人有效护照外的其他签证申请文件,英国签证中心将在核实其原件并进行扫描之后,将证件原件返还给申请者。
也就是说,当签证中心扫描完了你的签证材料原件之后,你就可以把他们带回家啦!再也不用担心如果在签证过程中被弄丢了怎么办的问题了。
新流程的出台到底有什么好处呢? 电子化的开始,简化了签证申请的流程,提高了效率,缩短了时间。你想想,我们在第一步就已经把一些准备工作帮审核的人弄好了,这后续的审核工作不应该就简化了些了吗? 二、减少了证件丢失的机率 正如一开始所说的,曾经有同学在签证的过程中发现,他的证件被意外弄丢了,真的是欲哭无泪啊。到底是哪个环节出了问题,应该找谁?想死的心都有了。而现在,嘿,不就是扫描件嘛,如果弄丢了,没事,姐我再给你们扫描去就是了,要几张都没 问题。 学生类签证: 普通第四层级签证 工作类签证: 普通和使用加急服务的第一层级、第二层级和第五层级签证 定居类签证: 普通定居签证 ➤ 所有加急和超级加急服务的第四层级签证仍需继续提交纸质原文件。 北京、上海及广州签证中心:自2017年2月13日起 沈阳、西安、福州、长沙、成都、南京和杭州签证中心:自2017年2月17日起 武汉、济南、深圳、重庆和昆明签证中心:自2017年2月24日起 再次提醒:前往签证中心时仍然需要携带相关申请材料的原件哦(是A4的直接带,不是A4的请复印成A4)!签证申请中心员工将在核实和扫描后将文件原件返还给您。 请仔细阅读新流程的具体要求。(不要搞错了哦!)

了解更多广州留学资讯及留学指南,请直接登陆挚拓留学官网:http://www.ztopedu.com或拔打挚拓留学热线进行咨询:4006238882
下一篇:【英国留学】牛津大学的免费金融在线主课程开啦!




